云南省商标协会
YUNNAN TRADEMARK ASSOCIATION
关注知识产权
激活
创造动力
实施商标战略 发展地方经济 和谐 创造 发展
首页
|
关于协会
协会简介
协会章程
协会动态
走访交流
账号登录
注册
意见留言
|
精彩分享
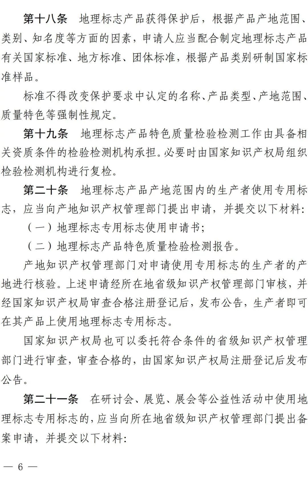
政策法规
商标案例
商标课堂
|
会员之家
入会须知
会员名录
会员风采
|
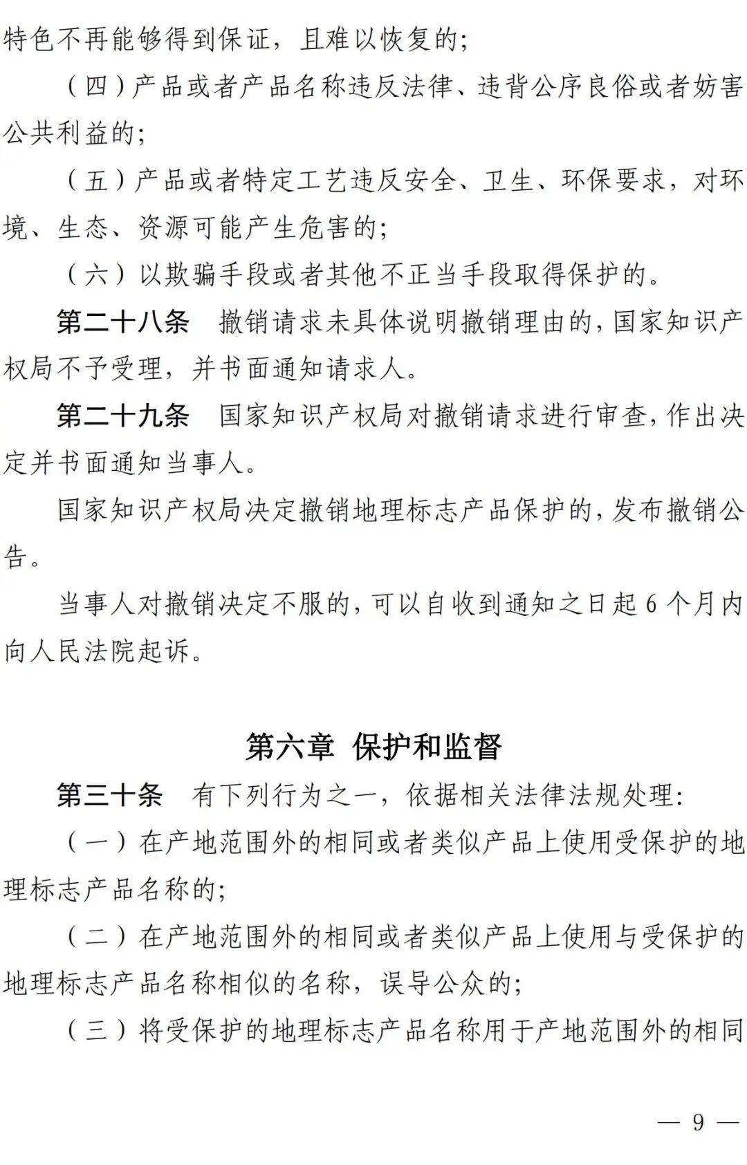
云南品牌
驰名商标
地理商标
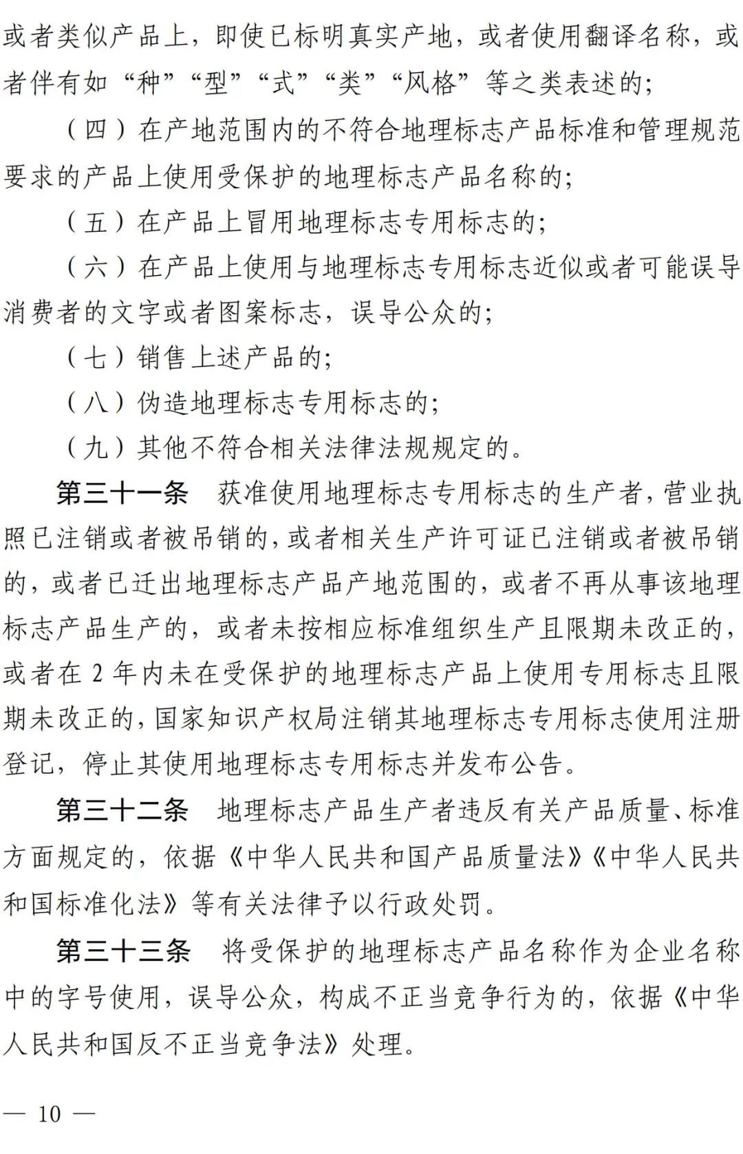
老字号
|
通知公告
注册
登录
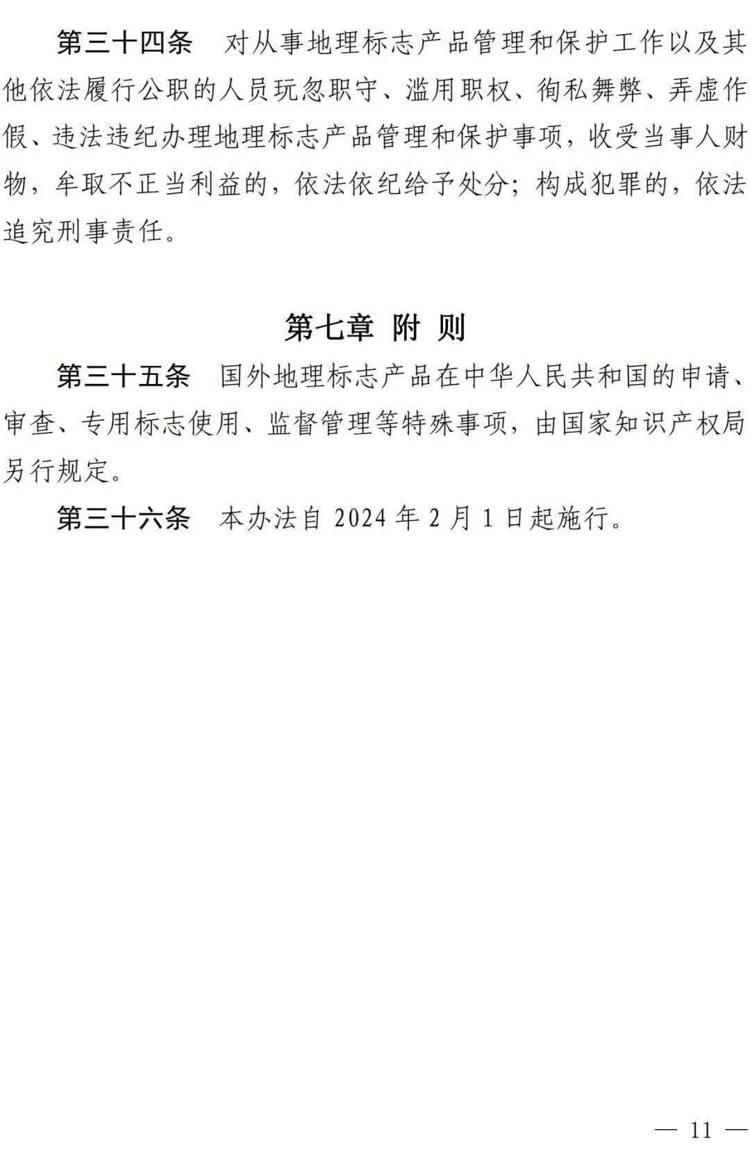
地理标志产品保护办法
2024-01-03 09:12
《地理标志产品保护办法》已经国家知识产权局局务会审议通过,现予公布,自2024年2月1日起施行。
局 长 申长雨
2023年12月29日
昵称:
内容:
验证码:
提交评论
评论一下
版权所有:云南省商标协会网站 联系我们:0871-64640668
电话咨询:0871-64640668
QQ咨询:2088295003
微信公众号
扫码咨询